2025年河北省普通高等学校专升本考试考生成绩现予以公布。
一、成绩查询。考生可登录河北省教育考试院网站,点击首页右侧“普通专升本信息服务”链接,进入“河北省普通专升本考试管理系统”页面,登录后选择“成绩查询”模块进行查询。
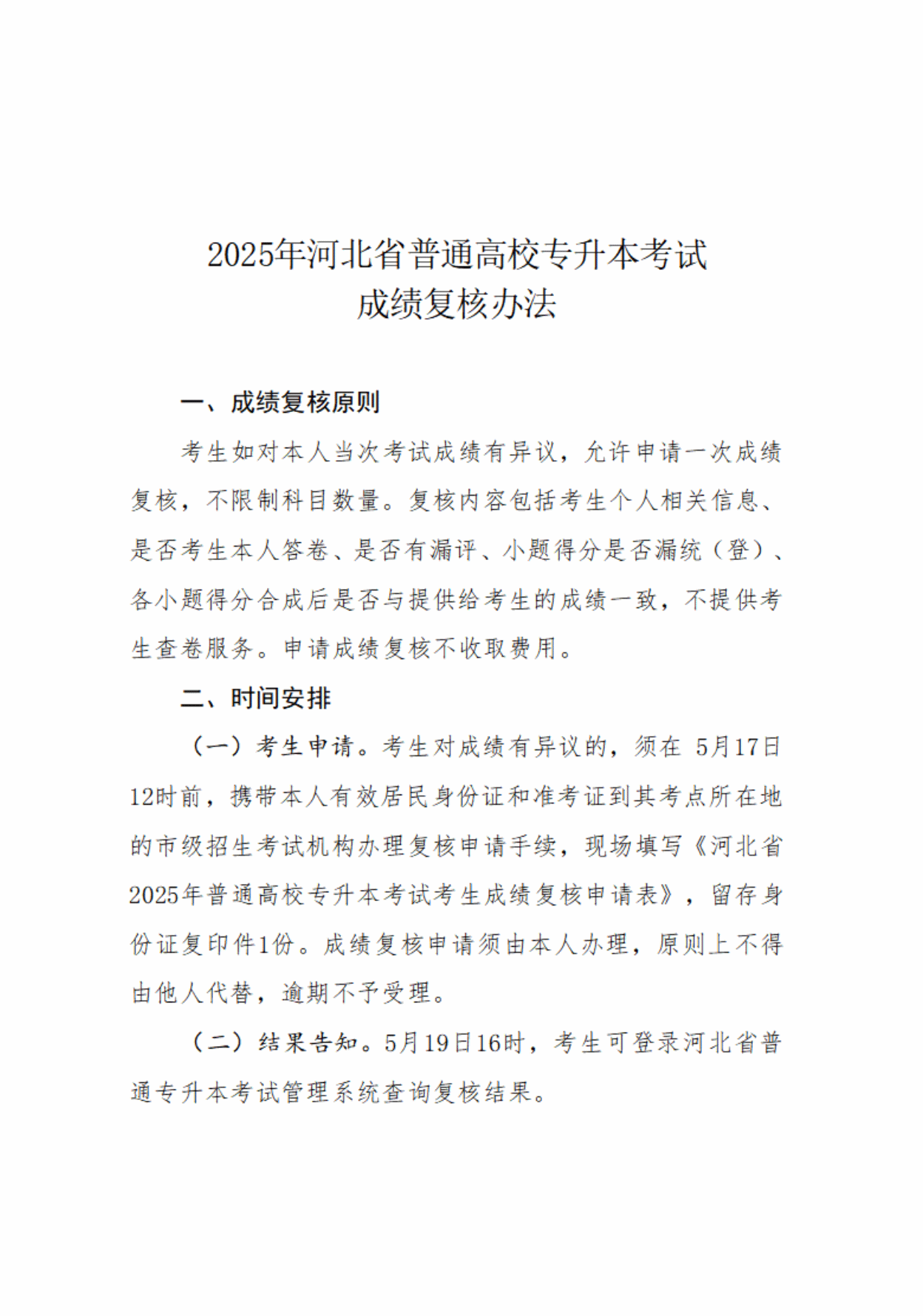
二、成绩复核。如考生对考试成绩有异议,请于 5月17日12时前申请复核;5月19日16时可登录河北省普通专升本考试管理系统查询复核结果。成绩复核办法见附件。
特别提醒:各联考专业录取控制分数线、一分一档将于5月19日19时公布。退役大学生士兵考生和原建档立卡贫困家庭考生专项计划,将于5月21日12时公布。请考生及时在河北省普通专升本考试管理系统“通知公告”栏目内查询。志愿填报相关事宜,另行公告。
附件:成绩复核办法
河北省教育考试院
2025年5月14日

