个人简介:
2021级数据科学与大数据技术三班的曹佳辉,女,积极分子,在自身的不懈努力以及老师、同学的热心帮助下,我在各方面获得了显著的进步和一定的成就。在这三年中获得荣誉:校级及以上13项,其中国家级及省级奖项7项;院级奖项11项。
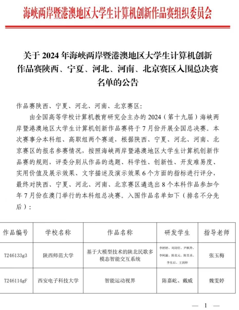
如:2024年海峡两岸大学生计算机创新作品赛总决赛国家二等奖
2024年大学生计算机创新作品赛河北赛区唯一入围作品
2024年中国大学生机械工程创新创意大赛省级三等奖
2024年“九九公益日”省级志愿证书
2023年“开学1块跑”百校公益跑活动省级志愿证书
2021年“520公益季”爱心助力活动获得省级志愿证书
“逐梦青春2024‘为爱奔走6小时’河北最美高校志愿者
2024年表彰大会荣获优秀社团主席
2022-2023学年荣获国家励志奖学金
2021-2022学年校级评奖中荣获三等奖学金
2024 年“五四”青年评优评选活动中荣获:优秀青年志愿者
2024 年“五四”青年评优评选活动中荣获:优秀团干部
2023年"学创杯”全国大学生创业综合模拟大赛院级选拔赛中获得二等奖
2022年4月获院级java程序设计大赛二等奖
2021年11月获院级计算机编程大赛二等奖
2021年院级“开展党史教育,重温峥嵘岁月”特授予“学习标兵“荣誉称号
2021年院级“晒学习笔记,秀文学风采”作品征集展学习小标兵
2021年“学习七一讲话精神”活动中荣获“七一文化青年“荣誉称号等

大学经历:
在思想方面,政治立场坚定:积极学习党的先进思想,在大一刚开学就提交自己的入党申请书,在生活中我时刻以党员的标准要求自己,坚持四项基本原则,认真学习党的理论知识,关注国内外时事政治,不断提高自己的政治素养。争取通过自己的努力早日成为一名正式的共产党员。曾参加过学院入党积极分子培训班和学校组织的校团课培训,并顺利通过了考核。
在学习方面,学习态度端正:我始终保持着对学习的热情和好奇心,认真听讲,积极思考,按时完成作业。在课堂上,我积极参与讨论,勇于表达自己的观点和想法,与老师和同学们进行良好的互动。学习成绩优异:在2023-2024学中,我的学习成绩一直名列前茅,平均学分绩点达到了4.62。综合测评达到94.75分,稳居班级双第一。
在生活方面,我注重自身道德品质的培养,遵守社会公德、职业道德和家庭美德。我诚实守信,乐于助人,关心他人,尊重他人的劳动成果。我曾多次参加学校组织的志愿者活动,如义务献血、关爱孤寡老人等,为社会做出了自己的贡献。
团队协作精神强:我注重团队协作精神的培养,善于与他人沟通和合作。在学习和生活中,我会积极与同学们交流和讨论,共同解决问题。我曾参加过学校组织的各种团队活动,如西柏坡红色研学活动、党史教育学习会议等。
经验分享:
1. 固定的预习和复习习惯:我坚信,好的学习习惯是成功的一半。因此,我每天都会有固定的预习和复习时间,确保自己对所学内容有深入的理解和掌握。
2. 积极主动的学习态度:面对学习中的困难和挑战,我从不逃避,而是选择积极面对。上课认真听讲,下课及时请教老师和同学,这种积极主动的学习态度让我不断取得进步。
3. 广博阅读和思考:除了课堂学习,我还非常注重广博阅读和思考。通过阅读相关领域的书籍和论文,我不仅拓宽了自己的知识面,还学会了如何在阅读中做发散性的思考延伸,这对于我的学习和科研都非常有帮助。
4.学习方法得当:在学习过程中,我注重培养自己的自主学习能力和批判性思维。我时常会反思自己的学习方法和效果,不断调整自己的学习策略,与同学们分享自己的学习心得和体会。这些经历不仅让我更加深入地理解了专业知识,也提高了我的综合素质和竞争力。同时,我也会积极参加各种学术讲座和科研活动,拓宽自己的知识面和视野。
学姐寄语:
回顾我在beat365亚洲版官网的成长历程,我深感感激。学院给了我成长和进步的平台,我感恩现在所拥有的一切,也感恩同学和老师对我的帮助。我相信,在未来的日子里,我会更加努力,为自己的大学生涯交上一份满意的答卷。同时,我也希望自己的经历能够激励更多的学弟学妹们,让他们明白只要努力学习、积极参与科研和学生工作,就一定能够为自己的未来打下坚实的基础。
部分荣誉证书









终审:党委宣传部